自交不亲和性是植物在长期进化过程中形成的一种生殖隔离机制,通过阻止自交促进异交保证植物的遗传多样性,有利于植物进化和适应环境。在作物遗传改良和杂种优势利用上具有重要的价值。根据遗传控制特性,自交不亲和性可以分为配子体自交不亲和和孢子体自交亲和两种类型。罂粟的自交不亲和性属于配子体自交不亲和。目前其分子控制机制已经清楚,即柱头通过分泌一种叫PrsS蛋白和花粉表面的PrpS蛋白互作引发花粉自交不亲和反应。由于罂粟花粉自交不亲和反应能在体外进行重组,所以目前对于自交不亲和花粉管中发生的细胞学事件在该系统中了解得相对较为清楚。
在罂粟自交不亲和的花粉管中,出现钙离子梯度的消失和钙离子浓度上升、微丝骨架剧烈重排和细胞程序性死亡等。自交不亲和花粉管中微丝骨架的变化比较特殊,发生大量的解聚同时形成特别稳定的微丝结构命名为“actin foci”。由于微丝轻微的变化就足够抑制花粉管生长,人们对于自交不亲和花粉管中微丝为什么需要发生这么剧烈的变化一直很好奇。此外,人们对自交不亲和花粉管中微丝骨架变化如何实现也很好奇。Noni Franklin-Tong实验室发现,当把罂粟自交不亲和遗传控制系统移植到拟南芥中,自交的拟南芥花粉也出现不亲和反应。这一方面说明自交不亲和反应利用了植物细胞中保守的细胞学通路和元件。另一方面,也为人们充分利用拟南芥强大的遗传学手段和资源深入探究自交不亲和反应的分子和细胞学机制提供了条件。
2020年2月11日,清华大学生命科学学院黄善金课题组在细胞生物学期刊Journal of Cell Science在线发表题为“villin蛋白控制花粉管actin foci结构的形成和增大”(Villin Controls the Formation and Enlargement of Punctate Actin Foci in Pollen Tubes)的研究论文。该研究利用活体成像的方法揭示了自交不亲和花粉管微丝骨架动态变化的分子基础,并综合遗传学和生物化学等手段发现villin蛋白参与其中控制微丝骨架的动态变化。

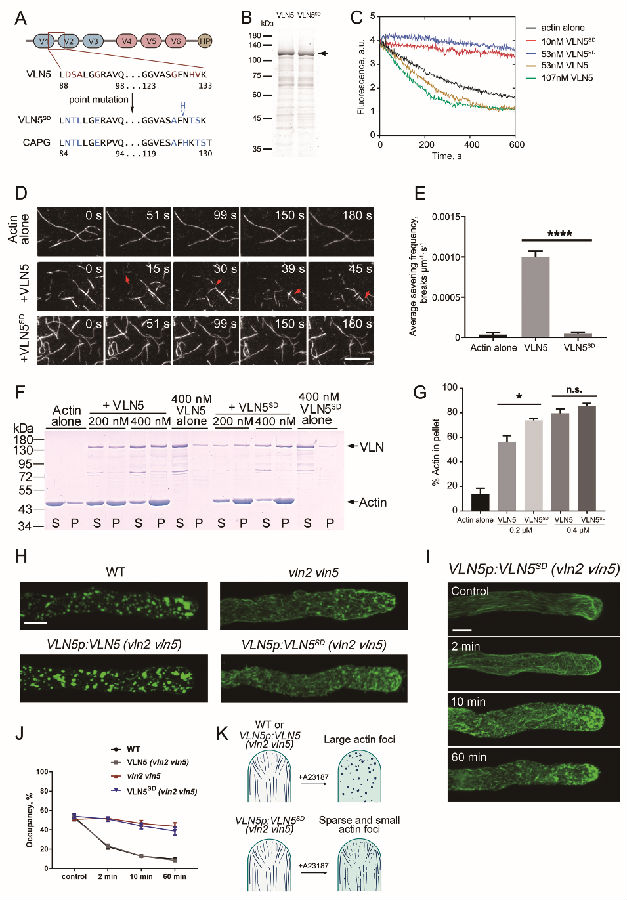
图1. S蛋白处理和钙离子通透剂处理引起花粉管类似的微丝骨架变化,再现罂粟花粉管自交不亲和反应
研究人员首先发现拟南芥花粉管在PrpS蛋白的处理下微丝骨架发生剧烈重排,并逐渐形成点状的结构。随着处理时间的变长,微丝结构几乎全部都变成点状的结构 (图1B)。同时发现钙离子通透剂处理花粉管中也形成类似的微丝结构(图1A)。这和自交不亲和罂粟花粉管中微丝骨架的变化极其类似。
图2.钙离子浓度升高时花粉管微丝骨架动态变化过程
接着,为了揭示微丝变化过程的细节,研究人员利用活体成像的办法观察花粉管中微丝的变化过程。发现微丝在早期阶段先发生一定程度的重排,从和花粉管伸长轴平行排布变成网络状的结构,然后微丝发生片段化(图2A,B)。整体来看,荧光强度是在下降的(图2C),表明微丝发生了解聚。通过实时追踪点状微丝结构的动态变化,发现点状微丝结构逐渐变大形成actin foci(图2D,E),这和过去报道的结果类似。进一步的观察发现片段化的微丝结构会相互交联在一块形成大的actin foci(图2F-I),表明actin foci的形成主要通过将片段化的细小微丝结构交联在一起而产生。这与过去推测actin foci是由微丝原位聚合而来的说法有出入。

图3.钙离子浓度上升的过程中villin在花粉管中和微丝共定位
为了阐明花粉管中微丝变化的调控机制,研究人员接着验证了具有钙离子依赖的微丝切割活性的villin蛋白是否参与其中。首先发现钙离子引起的微丝骨架变化过程中,villin和各微丝结构共定位(图3)。接下来,分析了villin功能缺失突变体花粉管中钙离子引起的微丝变化过程,发现和野生型花粉管相比,微丝变化过程显著受阻,表明villin对于钙离子引起的微丝变化过程至关重要。后续的实验发现缺失微丝切割能力的villin蛋白在花粉管内缺失使微丝片段化合解聚的能力(图4),表明villin蛋白在花粉管中通过其微丝切割活性促进微丝片段化。进一步的实验发现当villin蛋白缺失微丝成束活性但保留微丝切割活性,花粉管中微丝片段化能发生但actin foci的变大过程受阻。表明villin通过其微丝成束活性使actin foci变大。这些发现支持上面的观察,即actin foci的形成主要是通过将短而小的微丝结构交联在一起。

图4.去除villin蛋白的微丝切割活性影响花粉管微丝片段化和解聚
这项研究帮助人们了解自交不亲和花粉管中微丝动态变化的分子基础。具体来说,花粉管中微丝骨架经历了片段化、解聚和形成actin foci以及其变大的过程。该项研究加深了人们对花粉管自交不亲和反应的细胞学机制的理解。目前对于花粉管为什么需要形成特别稳定的actin foci结构,也就是说actin foci结构是否具有特殊的生物学功能还有待于揭示。
黄善金实验室的博士生赵婉滢、已出站博士后屈晓璐和博士生庄宇慧为本文的共同第一作者。参与该论文的还有伯明翰大学Noni Franklin-Tong教授、阿伯里斯特大学Maurice Bosch博士和Ludi Wang博士以及中科院遗传与发育生物学研究所薛勇彪研究员。黄善金研究员为本文的通讯作者。该研究受到国家自然科学基金委和清华大学的资助。
文章链接:
https://jcs.biologists.org/content/early/2020/02/11/jcs.237404