2024年8月6日,清华大学生命学院/免疫所/生命中心刘万里团队,联合清华大学药学院饶燏团队和北京大学肿瘤医院丁宁团队携手在《细胞发现》(Cell Discovery)发表题为“PROTAC技术通过降解BTK蛋白缓解自身免疫疾病的炎症反应”(PROTAC for Bruton’s tyrosine kinase degradation alleviates inflammation in autoimmune diseases)的论文。该研究通过两类自身免疫疾病小鼠模型并结合一系列体内体外实验展示最新一代BTK-PROTAC降解剂单体分子对自身免疫性疾病中自身抗体以及炎症产生的缓解和抑制作用,并发现BTK-PROTAC分子在抑制BTK非酶活的脚手架功能以及减轻单核/巨噬细胞主导的疾病进展方面相比于BTK抑制剂的优势。
蛋白靶向降解技术(Proteolysis-targeting chimera, PROTAC)是一种利用泛素-蛋白酶体系统(ubiquitin-proteasome system, UPS)与小分子对靶标蛋白进行敲降的新技术。近年来,这种方法随着多个PROTAC分子进入到临床阶段而迅速引起了学术界和工业界的广泛关注。布鲁顿酪氨酸激酶(BTK)作为B细胞发育、增殖、活化和分化所必需的关键蛋白,成为治疗B细胞肿瘤的热门靶点。2018年饶燏和刘万里团队合作设计开发了全球首个靶向BTK的PROTAC降解剂,用于解决B细胞恶性肿瘤中由于BTK突变体C481S导致的Ibrutinib耐药问题(Cell Research 2018)。随后通过配体和连接体优化进一步开发降解BTK表现出更高溶解度、更高效率和更专一靶向性的新一代BTK降解剂L18I。L18I在人B细胞源性非霍奇金淋巴瘤中对不同突变形式的BTK蛋白表现出良好的降解性,并且在异种移植小鼠模型中能够有效抑制活化的人B细胞样弥漫性大B细胞淋巴肿瘤细胞的生长,且无明显副作用(Leukemia 2019)。
除了这些BTK介导的B细胞肿瘤研究外,许多证据都证实了BTK功能紊乱在自身免疫性疾病中的致病作用。目前已经有BTK抑制剂被研究用于治疗自身免疫性疾病,然而由于临床疗效和安全性等问题,临床试验的结果成功与失败并存,因此一直困扰学术界和工业界。作为可以将整个蛋白降解掉从而抑制靶蛋白所有功能的降解剂,BTK靶向的PROTACs在自身免疫性疾病中的探索研究尚未见系统的报道。论文联合攻关团队认为,新一代BTK降解剂L18I不仅对Ibrutinib脱靶的ITK、EGFR和HER2等蛋白展现出了良好的选择性,还可以在不同的小鼠组织中有效的降解掉BTK靶蛋白,因此L18I可能成为治疗自身免疫性疾病的强有力候选分子。
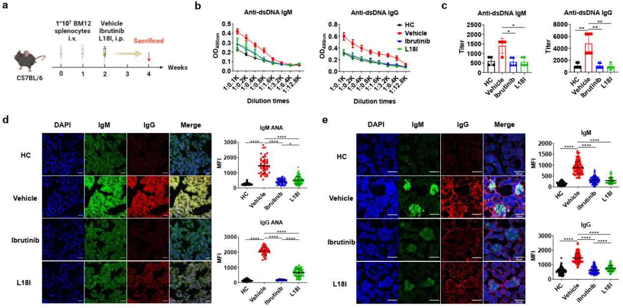
基于此,论文联合攻关团队采用基于BM12诱导的系统性红斑狼疮(以下简称狼疮)小鼠模型和基于pristane诱导的狼疮和弥漫性肺泡出血(DAH)小鼠模型,研究BTK降解剂L18I对自身免疫性疾病的影响。在狼疮中,B细胞的异常过度活化与自身抗原抗体的产生密切相关,从而促进狼疮疾病进展。BTK作为BCR信号通路的关键分子,为B细胞发育、活化、分化和抗原呈递的有效信号传递所必需。据报道,狼疮患者外周血B细胞中BTK表达和活性均增加,因此BTK成为治疗狼疮疾病的有效靶点。本论文中,BTK降解剂L18I和抑制剂Ibrutinib均能有效减轻BM12诱导的狼疮症状(图1)。具体来说,小鼠血清中抗双链DNA(dsDNA)的IgM和IgG自身抗体和抗核抗体(ANA)在给药后都显著减少,肾小球中抗原抗体免疫复合物的沉积也明显减少。在体外B细胞活化实验中,L18I和Ibrutinib都可以抑制BCR信号通路活化时B细胞表面活化蛋白的上调,然而仅有降解剂L18I可以降低TLR信号激活后活化蛋白的表达,Ibrutinib的抑制效果不明显。之后,论文采用RNA测序和western blotting进一步检测TLR刺激后B细胞中的信号通路变化,结果显示与Ibrutinib相比,L18I更能有效下调NF-κB、TNF、TLR信号通路的基因表达(图1)。


图1 L18I可有效缓解BM12诱导的小鼠狼疮症状
除B细胞外,BTK在髓系细胞大量表达,如单核/巨噬细胞、中性粒细胞和树突状细胞等。在DAH中,B细胞和髓系来源的单核/巨噬细胞被认为在疾病进展中发挥至关重要的作用,而BTK通过调节TLR信号、FcγR信号和NLRP3炎性小体参与髓系细胞的活化和功能,因此BTK降解剂可能在DAH中发挥多方面的作用。该论文结果显示,BTK降解剂L18I可以显著降低DAH患病率,缓解肺出血和免疫细胞浸润,减少小鼠死亡率(图2)。同时肺部细胞流式结果显示L18I给药有助于肺部正常免疫细胞微环境的维持,包括减少Ly6Chigh和Ly6Clow单核细胞的浸润。细胞内BTK含量检测表明L18I主要通过作用于单核细胞缓解DAH症状,其次是B细胞、树突状细胞、巨噬细胞和中性粒细胞。在缓解小鼠DAH表型包括肺部出血、炎症以及细胞浸润等方面,BTK降解剂L18I都要优于抑制剂Ibrutinib。此外体外实验也表明,L18I可以有效降低单核/巨噬细胞刺激活化后炎性细胞因子的表达和分泌。

图2 L18I可有效缓解pristane诱导的小鼠狼疮和弥漫性肺出血症状
综合上述结果,L18I不仅可以通过减少抗体分泌有效缓解狼疮症状,还可以通过减轻炎症反应来缓解DAH。考虑到Ibrutinib由于脱靶效应和导致新突变的出现而产生的多重副作用,L18I有可能成为一种更安全、更有效的替代BTK抑制剂治疗自身免疫性疾病的方案。此外,该论文还强调了L18I在抑制TLR信号通路激活方面相比于Ibrutinib的优势,也展示出L18I在单核细胞主导的疾病中的优越表现,因此L18I可能在TLR信号过度活化以及髓系细胞主导的疾病中发挥更多的作用。
清华大学生命学院/免疫所/生命中心刘万里教授是论文的最后通讯作者(Lead Corresponding author),清华大学药学院饶燏教授和北京大学肿瘤医院丁宁研究员是本文的共同通讯作者(co-corresponding author)。清华大学刘万里团队的2018级博士生朱璨(已毕业)、2020级在读博士生张雨筱、药学院饶燏团队的2016级博士生杨子默(已毕业)、2022级在读博士生李广晨、和北京肿瘤医院丁宁团队的李振军医生为该论文共同第一作者。该研究得到国家自然科学基金委重大研究计划、专项项目,国家科技部重点研发计划、北京市自然科学基金重点项目、清华大学春风基金、清华大学生命科学中心、清华大学免疫学研究所、清华大学万科公共卫生学院和北京大学肿瘤医院的研究基金资助。
原文链接:https://doi.org/10.1038/s41421-024-00711-x